Номер 420 - ГДЗ Алгебра 7 класс. Мерзляк, Полонский. Учебник. Страница 79

Вернуться к содержанию учебника

Страница 79

417 418 419 420 421 422 423

Вопрос

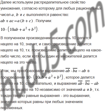
Докажите, что значение выражения делится нацело на 10 независимо от значений и .

Подсказка

Вспомните:

  1. Запись многозначных чисел в виде многочлена.
  2. Делители и кратные, их свойства.
  3. Как умножить многочлен на многочлен.
  4. Как умножить одночлен на одночлен.
  5. Подобные слагаемые, приведение подобных слагаемых.
  6. Правила сложения рациональных чисел.
  7. Правила вычитания рациональных чисел.
  8. Противоположные числа.
  9. Модуль числа.
  10. Степень с натуральным показателем.
  11. Свойства степени с натуральным показателем.
  12. Свойства действий с рациональными числами.
  13. Какие выражения называют тождественно равными.

Ответ


Вернуться к содержанию учебника